荆州理工职业学院学生会改革情况
发布时间:2021-10-29
17:08:09信息来源:点击量:
为落实共青团中央、教育部、全国学联联合下发的《关于推动高校学生会(研究生会)深化改革的若干意见》,接受广大师生监督,现将我校学生会改革情况公开如下。
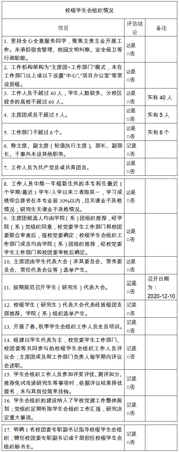
一、改革自评表
二、《荆州理工职业学院学生会章程》
三、校级组织工作机构组织架构图

四、校级组织工作人员名单

五、校级组织主席团成员候选人产生办法及选举办法
六、校级学生代表大会召开情况
新闻链接:www.jzlg.cn/xsgz/tuanwei/11997.html
七、校级学生代表大会代表产生办法
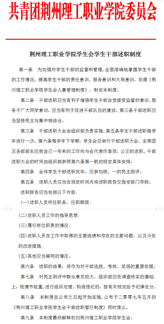
八、校级工作人员述职评议办法
九、校团委指导学生会主要责任人
以上自评公开内容如有不实情况,可发送邮件至湖北省学联秘书处邮箱hbsxlwx@126.com或全国学联秘书处邮箱xuelianban@126.com反映。









