加入收藏
设为首页
学校首页
网站地图
首页
学院介绍
新闻动态
办学特色
专业设置
教师风采
学生工作
成果展示
就业信息
专业设置
当前位置:
学校首页
>
智能与软件工程学院
>
专业设置
计算机应用技术大一课程
发布时间:2016-02-12 16:07:29
信息来源:本站整理
点击量:
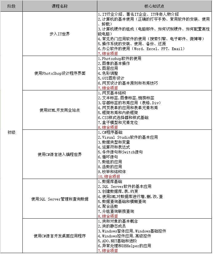
计算机应用技术大一课程表
上一篇:
智能楼宇信息技术应用工程师
下一篇:
SCCE1.0 课程体系
返回
地址:湖北省荆州市工农路22号 邮编:434000 电话:0716-8253805
版权所有:
荆州理工职业学院
技术支持:学院计算中心
法律顾问
鄂ICP备:11004384号
厚德 励学 笃行 立业